Note
Go to the end to download the full example code
Plot the lightcurve stellar granulation#
This example plots the lightcurve effects caused by granulation on the surface of a star.
Saved settings to /home/ted/.pypsg/settings.json
Reloading settings...
Initialize the VSPEC run parameters#
For this example, we will create the parameter objects explicitly. This can also be done using a YAML file.
header = params.Header(
data_path=Path('.vspec/granulation_lightcurve'),
teff_min=3000*u.K,
teff_max=3400*u.K,
seed=SEED,verbose=0
)
star = params.StarParameters(
psg_star_template='M',
teff=3300*u.K,
mass = 0.1*u.M_sun,
radius=0.15*u.R_sun,
period = 10*u.day,
misalignment_dir=0*u.deg,
misalignment=0*u.deg,
ld = params.LimbDarkeningParameters.solar(),
faculae=params.FaculaParameters.none(),
spots=params.SpotParameters.none(),
flares=params.FlareParameters.none(),
granulation=params.GranulationParameters(
mean=0.2,
amp=0.005,
period=6*u.hr,
dteff=300*u.K
),
grid_params=(500, 1000),
spectral_grid='default'
)
planet = params.PlanetParameters.std(init_phase=180*u.deg,init_substellar_lon=0*u.deg)
system = params.SystemParameters(
distance=1.3*u.pc,
inclination=30*u.deg,
phase_of_periasteron=0*u.deg
)
observation = params.ObservationParameters(
observation_time=3*u.day,
integration_time=30*u.min
)
psg_params = params.psgParameters(
gcm_binning=200,
phase_binning=1,
use_molecular_signatures=True,
use_continuum_stellar=True,
nmax=0,
lmax=0,
continuum=['Rayleigh', 'Refraction', 'CIA_all'],
)
instrument = params.InstrumentParameters.niriss_soss()
def gcm_getter():
return vspec_to_pygcm(
shape=(30,30,30),
epsilon=7,
star_teff=3800*u.K,
r_star=0.2*u.R_sun,
r_orbit=0.05*u.AU,
lat_redistribution=0.0,
p_surf=1*u.bar,
p_stop=1e-5*u.bar,
wind_u=0*u.km/u.s,
wind_v=0*u.km/u.s,
albedo=0.3,
emissivity=1.0,
gamma=1.4,
molecules={'CO2':1e-4}
)
gcm = params.gcmParameters(
gcm_getter=gcm_getter,
mean_molec_weight=28,
is_static=True
)
parameters = params.InternalParameters(
header = header,
star = star,
planet = planet,
system = system,
obs=observation,
psg = psg_params,
inst=instrument,
gcm = gcm
)
Run the simulation#
model = ObservationModel(params=parameters)
model.build_planet()
model.build_spectra()
Loading Spectra: 0%| | 0/5 [00:00<?, ?it/s]
Loading Spectra: 20%|██ | 1/5 [00:00<00:01, 3.50it/s]
Loading Spectra: 40%|████ | 2/5 [00:00<00:00, 3.48it/s]
Loading Spectra: 60%|██████ | 3/5 [00:00<00:00, 3.48it/s]
Loading Spectra: 80%|████████ | 4/5 [00:01<00:00, 3.48it/s]
Loading Spectra: 100%|██████████| 5/5 [00:01<00:00, 3.47it/s]
Loading Spectra: 100%|██████████| 5/5 [00:01<00:00, 3.47it/s]
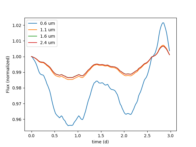
Load in the data#
We can use VSPEC to read in the synthetic data we just created.
data = PhaseAnalyzer(model.directories['all_model'])
wl_pixels = [0,300,500,700]
time = data.time.to(u.day)
for i in wl_pixels:
wl = data.wavelength[i]
lc = data.lightcurve(
source='star',
pixel=i,
normalize=0
)
plt.plot(time,lc,label=f'{wl:.1f}')
plt.legend()
plt.xlabel(f'time ({time.unit})')
_=plt.ylabel('Flux (normalized)')

Total running time of the script: (1 minutes 46.363 seconds)